Imagine designing a farm to sustainably feed the entire world.
You have finite land and water but a growing population to feed. In fact, you need to produce 50% more food than today to meet future demands. At the same time, the farming industry must respond to the climate crisis and limit emissions. How would you do it?
Farm The Gap, a new digital puzzle game from The Plotline by Earth Genome, gives you the keys to this virtual global farm. Modeled on real-world data, the objective of the game is to close a 50% “food gap” by changing what we grow and eat.
To add to the challenge, you can’t clear new land for farming, and you must maintain adequate protein supply and keep environmental impacts in check. Sounds like fun? Play now and see if you can find a solution!
Some context: why do we need to increase food production by 50%?
A Nature meta-analysis of 57 food projection studies found that between 2010 and 2050, global food demand was expected to increase by 30–62%. This “food gap” is driven by a complex mix of factors including rising population, rising incomes, urbanization, and food waste.
Historically, as individuals gain economic means, they also incorporate more resource-intensive foods like meat, dairy, and manufactured products into their diet. This has environmental consequences, exerting additional pressures on land, water, and the atmosphere.
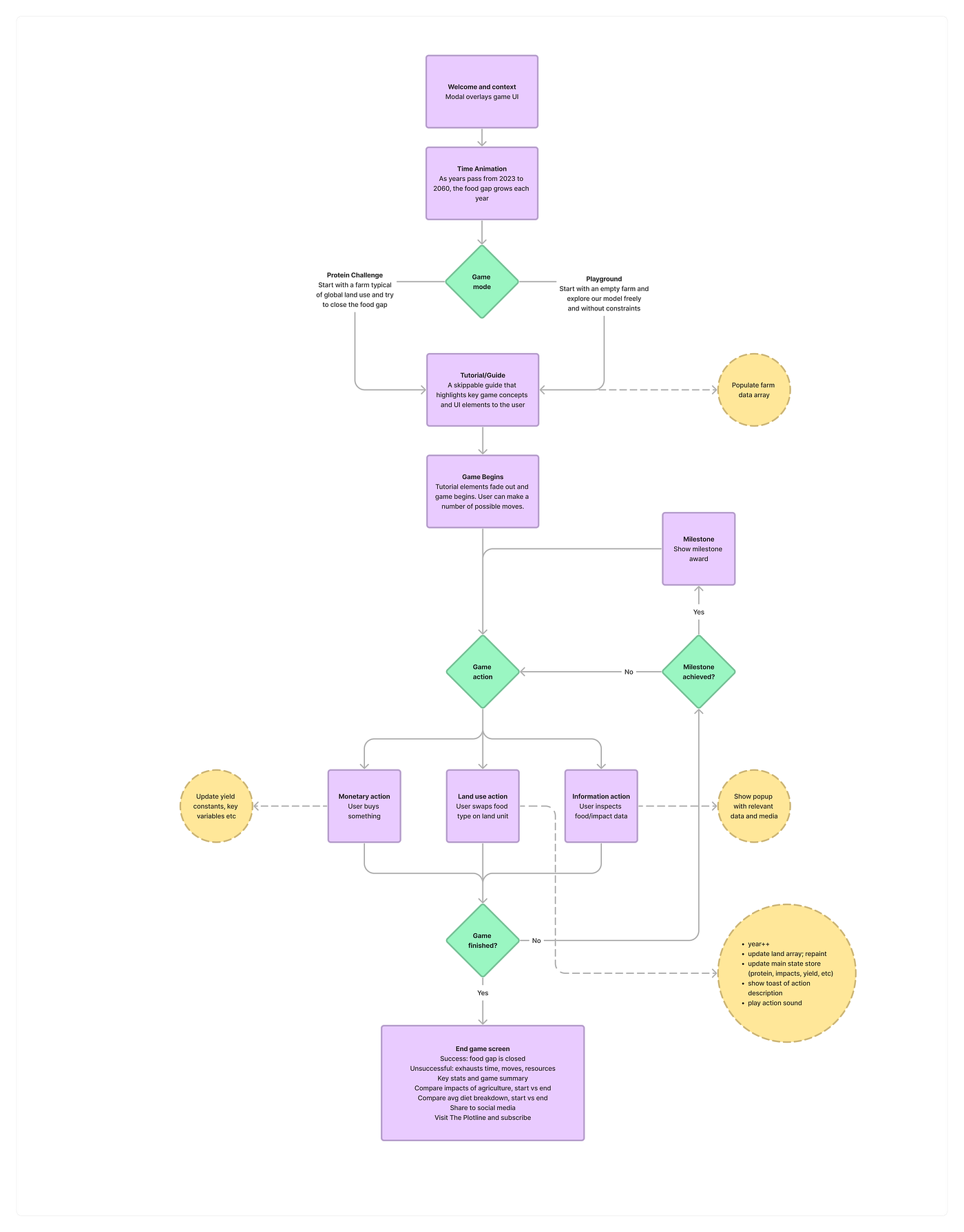
How the game works
The game concept is simple. You begin with a farm that mirrors how land is currently used for agriculture globally. Each square represents 1% of global farmland — today, 77% is dedicated to livestock farming and only 23% for crops directly feeding people, like fruits, vegetables, and grains.
Your task: strategically swap squares on the farm with various food items in your inventory. Boosting overall food supply is your goal! Use the data table which reveals each food’s efficiency — how much food energy and protein it produces per unit of land.
Press enter or click to view image in full size

To win, you must increase total food output (in calories) by a substantial 50% — all within thirty swaps. This encourages strategically replacing the least efficient foods with the most.
But that’s not the only challenge: you must also maintain adequate per-person protein, and keep environmental impacts (emissions and water use/pollution) from increasing more than 10%. Exceed those limits, and it’s game over.
Why build a game?
Learning about our global food system and its climate impact can be daunting. Finding solutions to the food security challenges we face even more so. Lengthy and complex reports tend to overwhelm people rather than motivating them to act. That’s why we made a game.
All the data used in the game has been widely available for years, but to reach and resonate with a broader audience, it needed to be repackaged and presented in a novel way. Good data is essential, but compelling presentation maximizes its potential.
Games create an open learning environment. When we play, our defenses are down, allowing us to explore ideas without feeling pressured. Farm the Gap puts players in the driver’s seat, fostering agency, empowerment, and a sense of optimism. As players make choices, they see tangible outcomes. This “showing, not telling” approach immediately reveals the potential impact of dietary shifts.
Farm the Gap translates complex data into an interactive experience. Ultimately, in a world facing serious problems, Farm the Gap makes space for open critical thinking and a touch of much-needed fun.
The Learning Center
Farm the Gap isn’t just about playing — it’s about understanding the bigger picture of global food systems. That’s where the Learning Center comes in — a series of visual mini-articles that explain core concepts about food and the environment. These are concise, visually engaging articles that provide context and break down key concepts behind the game. Here’s what you can explore:
- What makes up a food’s footprint?
- Which diets are best for the planet?
- Why do we need to increase food production by 50%?
- What strategies can help close the food gap?
- Which countries have the greatest potential for change?
- Further reading

Designing a purposeful experience
This project began with a wide-open question: how do we communicate the impact of dietary change? After presenting several concepts — including a diet-explorer dashboard and an interactive story — the game emerged as the winner. Our guiding design principles were:
🎯 Clear Constraints: Simple mechanics would keep the core message central.
🕹️ Intuitive Gameplay: Low friction and easy to understand, empowering players to explore.
💡 The “Why” Matters: The 50% food gap goal grounds the gameplay in real-world urgency.
Throughout brainstorming, I considered many gameplay features: regional data, market fluctuations, weather events, R&D investment, and even allowing the player to clear more forest if they wanted to. But the power of simplicity won out to keep the focus on the fundamental message of smarter consumption.

Technical implementation
Limited capacity meant we couldn’t create a full-fledged 3D simulation. However, some clever choices meant we could still deliver a visually engaging experience. Here’s a behind-the-scenes peek:
💨 Built for speed: I used SvelteKit for quick development, tiny bundles, and built-in animation tools.
🧠 Static data: Game source data were stored statically in small .json files.
🎨 Simple styling: In the absence of a 3D environment, an isometric css transform on the farm element gave a dose of depth and reality: transform: rotateX(60deg) rotateY(0) rotate(-45deg). Using emoji icons meant fast development, although a custom illustration was essential for some foods. (Emoji styles are OS-specific, so I used images of the Apple emoji set to ensure consistency across devices — thanks to this emoji Mega Pack.)
🔀 Global stores and derived state: Game and user state were cleanly managed using Svelte’s native global stores. There are five primary writable stores that monitor the following data in real-time:
$farm: The foods on the farm and the respective production outputs$gameState: Food inventory, current year, remaining undos$gameSettings: High-level global settings$userState: User preferences and interaction states$gameHistory: History of moves (foods added/removed and where)
The first three stores here feed into a derived Svelte store called $successMetrics. This store monitors the overall game status (win/loss) and the warning or fail states of each individual game metric (protein supply, emissions, etc). Any changes in these writable stores triggers a recalculation of the derived store, enabling instant reactivity. Learn more about Svelte stores in the docs.
Typescript was maybe overkill for this project since I was the sole developer, but it was helpful for my sanity as VSCode would keep track of all the different data structures and classes for me.
You can view and download the entire codebase at our Github repository.
Sourcing the data
The game relies on four core datasets for each food type.
📊 Nutritional profile. How many calories and grams of protein does each food contain per kilogram? Sourced via USDA FoodData Central.
🌏 Impact data. What is the resource use and environmental impact of each food in terms of land use, water use, water pollution, and greenhouse gas emissions? There are two major studies that quantify this: one looks at food commodities (Poore & Nemecek 2018), the other looks at individual food products (Clark 2022). Where possible, we used individual food products to align with the USDA nutritional database. As a fallback, we used the food commodity data.
🌱 Yield per hectare. How many kilograms of food product are produced per unit of land used to grow it? For crops, we use the average actual global yield for each food between 2020–21 (FAO / OWID). For animal-based foods, we use the inverse of its land use per kilogram (from impact data).
🚜 Current global farmland use. What percentage of global agricultural land does each food currently occupy? We derive this by multiplying the actual annual global production of each food item (FAO / OWID) by its land use per kilogram (from impact data).
Wrapping up
Farm the Gap offers a unique perspective on the seemingly overwhelming challenge of feeding the future. While the food system is complex, this game demonstrates that dietary shifts can have a powerful impact. Ready to see if you can solve the food gap puzzle? Play Farm the Gap and discover how you might shape a more sustainable future.
Other articles
.png)
Serving National-Scale Raster Data Without a Server
What I learned about leveraging PMTiles for handling raster data in Recharge IQ


.png)
RechargeIQ: reduce flood risk, restore aquifers, benefit ecosystems
RechargeIQ is a new tool promoting the practice of managed aquifer recharge across the U.S.



